wbrum.org
HOME
About
Contact
Disclaimer
Privacy
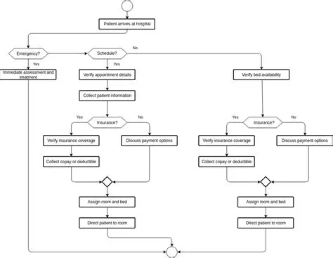
Patient Admission Services
Oct 13, 2025
by wbrum.org
114
views