wbrum.org
HOME
About
Contact
Disclaimer
Privacy
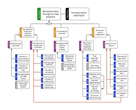
Key Features of Program Tree Editor
Oct 13, 2025
by wbrum.org
70
views